由于在工業機器人控制器及軟硬件一體化解決方案領域的研發與實際應用中具備長期經驗,阿普奇與工業人型機器人頭部企業形成合作,持續為工業機器人企業提供穩定可靠的邊緣智能計算一體化方案。
工業人形機器人成智能制造新焦點
隨著技術的不斷進步和人工智能領域快速擴張,人形機器人的發展動能愈發強勁,已然成為工業領域新的焦點,并作為全新的生產力逐步走入工業產線,為智能制造帶來新的活力。工業人形機器人產業對于提高生產效率、保障工作安全、解決勞動力短缺問題、推動技術創新與發展以及提升生活質量等方面都具有重要的必要性。隨著技術的不斷進步和應用領域的拓展,工業人形機器人將在未來發揮更加重要的作用。
而對于工業人形機器人來說,控制器是它的核心大腦,是產業發展核心基礎,對機器人本體的表現起到至關重要的作用,在持續地針對工業人形機器人領域的鉆研與應用經驗中,阿普奇認為,工業人形機器人需要滿足以下幾個方面的功能和性能調整:
1、作為人型機器人的核心大腦,邊緣計算中央處理器需要具備大量的傳感器接入能力,如多相機,多雷達,多攝像頭的接入能力。
2、需要具備大量實時數據處理與決策能力:工業AI邊緣計算機能夠實時處理來自工業人形機器人的大量數據,包括傳感器數據、圖像數據等。通過對這些數據的分析和處理,邊緣計算機能夠做出實時決策,指導機器人進行精確的操作和導航。
3、需要具備人工智能的學習與高實時性的推理能力,這對于工業人形機器人在動態環境中自主運行至關重要。
經過多年的行業積累,阿普奇打造了行業最高水準的機器人中央處理器系統,不僅具備強大的硬件性能,還具備強大豐富的接口,同時具備強大的軟件底層功能,為設備的高穩定性提供多維度處理異常能力。
阿普奇首創E-Smart IPC
為工業人形機器人提供“核心大腦”
阿普奇作為專注服務于工業AI邊緣計算領域的服務商,在傳統IPC硬件產品基礎上,研發配套IPC小助手、IPC大管家軟件產品,形成行業首創的E-Smart IPC,廣泛應用于視覺、機器人、運動控制、數字化等領域。
AK系列、TAC系列是阿普奇重點打造的智能行業控制器,搭載IPC小助手、IPC大管家,是工業人形機器人穩定、可靠的“核心大腦”。
彈匣式智能控制器
AK系列
作為阿普奇2024年重磅推出的E-Smart IPC旗艦產品,AK系列以1+1+1模式——即主機搭配主彈匣+輔彈匣+軟彈匣,靈活滿足視覺、運動控制、機器人、數字化等應用場景需求。AK系列能夠滿足不同用戶對于CPU性能的低、中、高要求,支持Intel 6~9、11/12/13th,默認配置2個Intel千兆網絡,并可擴展至10個,4G/ WIFI 功能擴展支持,M.2(PCIe x4/SATA) 存儲支持,模具鋁合金高強度機身能夠適應不同工業應用場景,支持桌面式、壁掛式、導軌式安裝,同時,支持模塊化隔離GPIO、隔離串口、光源控制擴展。
機器人行業控制器
TAC系列
TAC系列是一款集成了高性能GPU的小型計算機,3.5"手掌大的超小體積機型設計,使其能夠輕松嵌入到各種設備中,為其賦予智能化能力。為工業人形機器人提供強大的計算和推理能力,實現實時的人工智能應用。TAC系列支持NVIDIA、 Rockchip、 Intel等平臺,最高算力支持到100TOPs(INT8),滿足Intel千兆網絡、M.2(PCIe x4/SATA)存儲支持以及MXM /aDoor模塊擴展支持,模具鋁合金高強度機身適應不同工業應用場景,準車軌及防松防震的獨特設計,保證了機器人運行中控制器的穩定、可靠。
?
作為阿普奇工業機器人領域的經典產品之一,TAC系列為多家行業知名企業提供穩定、可靠的“核心大腦”。
IPC小助手+IPC大管家
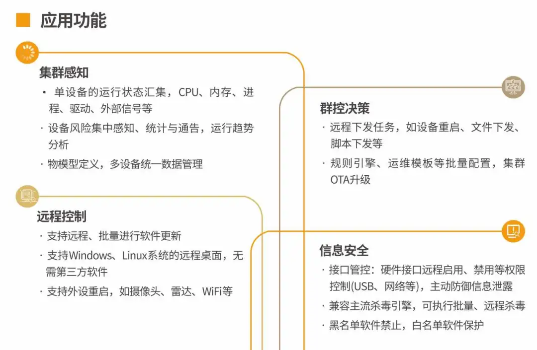
針對工業人形機器人在運行過程中面臨的設備運營困境,阿普奇自主研發了IPC小助手及IPC大管家,以實現IPC設備的自運營和集中運維,從而保證設備穩定運行及高效管理。
IPC小助手基于單個設備進行安全、監測、預警、自動化運行進行遠程運維管理它能夠對設備的運行狀態、健康狀態進行實時監測并做可視化,及時對設備異常進行預警,保證應用現場中設備的穩定運行,提高工廠的運營效率,降低維護成本。
IPC大管家則是是基于產線上多個連接、聯動的設備群進行適配、傳輸、協作、自動化運行的運維管理平臺,采用標準物聯網技術框架,具有選配的物聯網接入網關,可支持多種工業現場設備、IOT設備接入,提供海量設備管理、安全的數據傳輸和高效的數據處理能力。
隨著“工業4.0”的不斷推進,以機器人為首的高科技設備也即將迎來“春天”。工業人形機器人可提升產線柔性化制造工藝,為智造行業所推崇。阿普奇有成熟落地的行業應用案例和整體解決方案,集軟硬件于一體的E-Smart IPC首創理念,也將持續為工業人形機器人提供穩定、可靠、智慧、安全的“核心大腦”,從而賦能工業應用場景的數智化轉型。
發布時間: 06-22-2024
